学院手机站
(点击扫描)
学院新浪微博
(点击扫描)
官方微信公众号
(点击扫描)
招生信息
热度新闻HOT NEWS
12月2日,老挝建国50周年庆典在首都万象隆重举行。在庆典之夜,受老挝政府邀请,泛美集团旗下四川泛美智飞科技有限公司(以下简称“泛美智飞”)以6000架无人机打造了一场融合科技与文化的空中盛典。无人机集群以动态编队,在夜空中精准呈现老挝国旗、凯山・丰威汉形象等极具国家象征的系列图案,生动诠释了“科技致敬辉煌”的创意主题,为庆典增添了令人难忘的创新亮点。...
Time:2025.12.03
【面试通知】4月30日-5月1日,西航2017新生入学面试等你来!
来源: 作者: 时间:2017-04-24

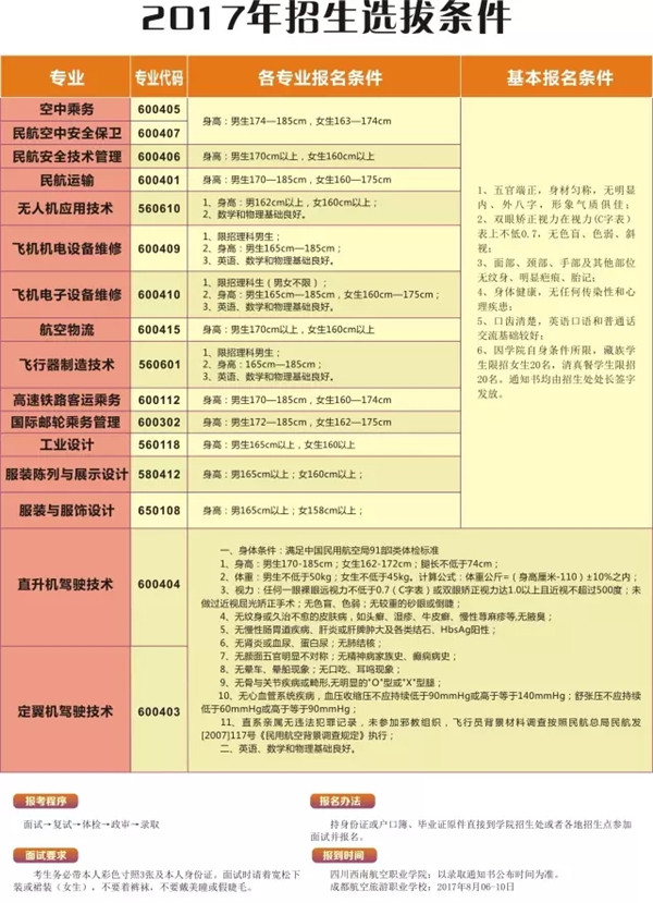
    2017年4月30日-5月1日四川泛美教育投资集团旗下四川西南航空专修学院、成都航空旅游职业学校将举行2017新生大型集中面试会,为广大热爱民航事业、有航空梦想的你,提供实现梦想的舞台。学院有直升机驾驶技术、定翼机驾驶技术、空中乘务、民航空中安全保卫、民航安全技术管理、民航运输、无人机应用技术、飞机机电设备维修、飞机电子设备维修、航空物流、飞行器制造技术、高速铁路客运乘务、国际邮轮乘务管理、工业设计、服装陈列与展示设计、服装与服饰设计十六大精品专业共同组成专业矩阵,全方位覆盖民航业各个方面,一定会有一个专业适合你!



招生对象

四川西南航空专修学院:应、往届高中及中等职业学院毕业生

成都航空旅游职业学校:应往届初中毕业生






面试地址:四川省成都市金堂大学城学府大道998号招生处一楼

面试时间:2017年4月30日—5月1日9:00-17:00



面试须知:
1、考生须携带身份证(或户口本)原件;
2、一寸标准彩照3张、两寸标准彩照1张;
3、男生留寸头,女生不能穿丝袜或连体裤袜; 




如有任何疑问,欢迎拨打西航招生处官方电话

四川西南航空专修学院
028-85722777

成都航空旅游职业学校
028-85861555

愿你启梦西航,飞向蓝天!